| / Buddhism / Practice Lineages |
Kagyu Lineage

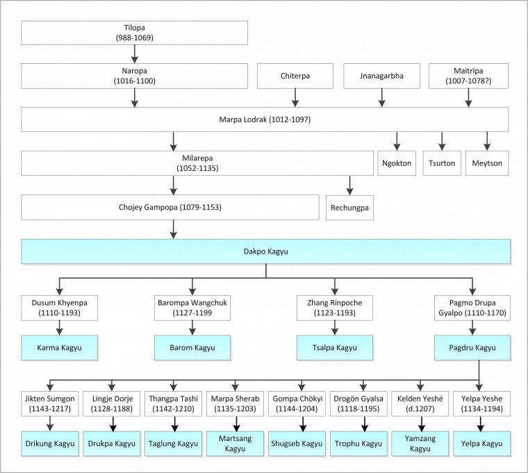
Mahāsiddha Tilopa, most important source of the Kagyü lineage.Kagyu, also spelled Kagyü or Kargyu, is one of the four main traditions of Tibetan Buddhism and one of the ‘new’ schools that mainly follow the tantras translated during the later transmission of the Buddha’s teachings to Tibet around the 11th century.
Often called ‘the Practice Lineage’, the Kagyü1 tradition places great emphasis on intensive meditation practice, and on guru yoga, the power of devotion and the transmission from master to disciple. Apart from Tibet and all across the Himalayan regions, the Kagyü tradition has a very strong following in South East Asia and Malaysia, and has long since taken root in the West.
History
Tilopa received teachings directly from the primordial Buddha Vajradhara,2 of whom he is also said to be an emanation, as well as from several human gurus. Tilopa transmitted his lineage to Naropa, a learned scholar and the ‘northern gatekeeper’ at Nālandā 3, who underwent a famous set of hardships during his arduous training with his master. Naropa systematized Tilopa’s teachings into ‘the six yogas (or dharmas) of Naropa.’4. These vajrayana methods, along with the profound meditation practices of Mahamudra, form the core of the Kagyü teachings.
The source of this tradition in Tibet was the translator Marpa Chökyi Lodrö (1012-1099), who travelled several times to India and Nepal, and studied with Naropa and his disciple Maitripa. The greatest of Marpa’s four chief disciples was the extraordinary yogi, poet, and saint Milarepa (1040-1123), who has been a source of inspiration for many Buddhist practitioners.
Milarepa’s two closest students were the yogi Rechungpa Dorje Drakpa (1084-1161), and the scholar Gampopa, or Dagpo Lhajé (1079-1153) from whom the Dakpo Kagyü (or Dagpo Kagyü) tradition took its name. Physician, scholar, and monk, Gampopa brought together the Kadam tradition stemming from the teachings of Atisha (982-1054) with Milarepa’s oral instructions. He founded the monastic order of the school and wrote the renowned text on the gradual path The Jewel Ornament of Liberation. From four of Gampopa’s outstanding disciples are traced the four earlier Kagyü schools: Barom, Phagdru, Karma and Tsalpa.
One of Gampopa’s students, Phagmodrupa Dorje Gyalpo (1110-1170) founded the Phagdru Kagyü tradition and the first great Kagyü monastery of Densatil in South Tibet. From his disciples came the eight later Kagyü traditions: Drikung, Taklung, Yabzang, Trophu, Shugseb, Yelpa, Martsang and Drukpa. The traditions that thrive as major independent schools today are: the Karma Kagyü or Kamtsang, Drukpa, Drikung and Taklung.
The Shangpa Kagyü lineage had entirely different origins. It was established by the great yogi and siddha Khyungpo Naljor (990-1139), who spent fifty years studying in India, Nepal and Tibet. Among his many teachers were the two wisdom dakinis, Sukhasiddhi and Niguma5. He founded the principal monastery of the school at Shyong Shyong in the Shang valley. The Shangpa lineage later divided into several branches, the two most important being those transmitted through Thangtong Gyalpo and Taranatha (1575–1634); these were all gathered by Jamgön Kongtrul. The Shangpa Kagyü no longer exists as a separate lineage; Kalu Rinpoche (1905-89), an incarnation of Jamgön Kongtrul, played a vital part in the world-wide spread of the Karma Kagyü and Shangpa teachings, and the Shangpa lineage was continued by the 3rd Jamgön Kongtrul Rinpoche (1954-92) and Bokar Rinpoche (1940-2004).
Four Major Schools of the Dakpo Kagyü
Karma Kagyü is the largest branch of the Kagyü school of Tibetan Buddhism is also known as Kamtsang Kagyü. This school was founded by Düsum Khyenpa, the first Karmapa, during the twelfth century. He also built its first monastery and official seat, the Tsurpu Monastery in 1189; since then, and up until their recent exile to India, the successive incarnations of the Karmapa have kept residence there. Apart from the Karmapas, the Karma Kagyü school has other lines of incarnations, such as the Tai Situpa and Shamarpa lineages of tulkus.
Following the death of Rangjung Rigpe Dorje, 16th Karmapa in 1981, followers came to disagree over the identity of his successor. The disagreement of who holds the current title of Karmapa is an ongoing controversy termed the "Karmapa controversy".
Barom Kagyü was founded by one of Gampopa's four main disciples, Barompa Darma Wangchug (1127-1199). He founded the school's first seat, Barom Gompa, at Sangshyung, in the Nakchu province of Central Tibet. After an avalanche buried this first temple, a second monastery was established in Nangchen, Eastern Tibet, at the invitation of the king of Nangchen. Ever since, the Barom Kagyü lineage has been closely linked with the kingdoms of Nangchen and Tsangsar, and was continued mainly as a family lineage. In recent times, this school has counted masters such as Tulku Urgyen Rinpoche and Lama Gendun Rinpoche as its lineage holders.
Tsalpa Kagyü was established Zhang Yudrakpa Tsöndru Drakpa (Zhang Rinpoche) (1123-1194), who founded Tsel Gungtang Monastery. Lama Zhang was a disciple of Gampopa's nephew Dagpo Gomtsul Tsultim Nyingpo (1116–1169). The Tsalpa Kagyu tradition continued to function independently until the 15th century when it was absorbed by the Gelug, who still maintain many of its transmissions. All of the former Tsalpa properties became Gelug possessions under the administration of Sera monastery.
Pagdru Kagyü was founded by Phagmodrupa Dorje Gyalpo (1110-1170) in the twelfth century. The school later splintered into eight sub-schools, founded by Phagmodrupa's eight main disciples. Today, only three of these sub-schools are active or remain as separate schools: the Drikung Kagyü, Drukpa Kagyü and Taklung Kagyü schools. The Pagdru Kagyü school ruled over Tibet during the fourteenth century and part of the fifteenth century.
The Eight Pagdru Kagyü Sub-schools
Drikung Kagyü school was founded in the twelfth century by Drikung Kyobpa Jikten Sumgön (1143-1217)—one of the eight main disciples of Phagmodrupa Dorje Gyalpo, as well as a disciple of the great Nyingma tertön Nyang Ral Nyima Özer. Jikten Sumgön founded the main seat of the Drikung Kagyü school, the Drikung Til Monastery in Central Tibet, in 1179.
In the earlier period of the lineage, the Drikung Kagyü included the Lhapa Kagyü sect, which emerged from one of Jikten Sumgön's disciples named Gyalwa Lhanangpa (1164-1224). This school built the earliest dzongs ('fortress', the equivalent of a monastery) in Bhutan, but were later eclipsed by the Drukpa Kagyü, and this lineage did not continue for long.
The Drikung Kagyü school is present today in Tibet, India and Ladakh, and unites both the major Kagyü and Nyingma traditions. This school is famous for its specific phowa practice.
“The Drikung Kagyü lineage has a unique teaching called the Sole Intention of the Drikung, as well as the Essential Point of the Drikung, five Mahamudra teachings, and many other collected works and teachings that continue to this day.” (Ringu Tulku Rinpoche)
The two present heads of the Drikung Kagyü school are the Eighth Drikung Chungtsang Rinpoche (the 36th throne holder of the Drikung Kagyü lineage, who lives in Tibet), and the Seventh Drikung Chetsang Rinpoche (the 37th throne holder of the Drikung Kagyü Lineage, who has established his seat in exile in Dehra Dun, India).
Drukpa Kagyü is one dominant religious tradition in Bhutan. The founder of the Drukpa Kagyü lineage is either said to be Lingje Repa Pema Dorje (1128-1188), or his principal disciple, Tsangpa Gyare Yeshe Dorje (1161-1211), the first Drukchen Rinpoche. Among the great masters of this school are the mahasiddha Götsangpa Gönpo Dorje (1189-1258) and the renowned scholar, meditator and historian, known as the omniscient Pema Karpo (1527-92).
The lineage acquired the name Drukpa in the twelfth century when, in 1206, Tsangpa Gyare Yeshe Dorje saw nine dragons fly up into the sky from the ground of Namdruk, and he named his lineage "Drukpa", or "Lineage of the Dragons" after this auspicious event. In this way, Tsangpa Gyare could be said to be the founder of the Drukpa Kagyü lineage.
Taklung Kagyü was founded by Taklung Thangpa Tashi Pal (1142-1210). The Taklung monastery in central Tibet and the Riwoche monastery each had three main lamas or Kyabgöns: in Taklung, there were Shabdrung Rinpoche, Matrul Rinpoche, and Tsetrul Rinpoche; and at Riwoche, Phakchok Rinpoche, Jédrung Rinpoche, and Riwoche Shabdrung Rinpoche. Currently the lineage is headed by the 7th Phakchok Rinpoche, the 7th Taklung Matrul Rinpoche, and the 26th Taklung Shabdrung Rinpoche.
Martsang Kagyü was established by one of Phagmodrupa Dorje Gyalpo's main disciples, Marpa Drubthob Sherab Sengé. This master also established Sho Monastery in Markham, East Tibet. From his lineage came many great beings, such as Yangön Yeshé Gyaltsen, Rinchen Lingpa, Pang Khyentse Özer Lama and Drogön Shingo Repa. Later on, the Martsang Kagyü lineage went to the Tagphu lamas, and was partly incorporated to Palyul Monastery during the seventeenth century. In the sixteenth and seventeenth century, the Martsang Kagyü lineage entered a period of decline due to the two successive Mongol invasions. However, Martsang Kagyu teachings continued to be transmitted.
The Shuksep Kagyu was established by Gyergom Chenpo Zhönnu Drakpa who founded the Shuksep Monastery in Nyiphu. The Shuksep Kagyu emphasized the Mahamudra teachings of the dohas, spiritual songs of realization by Indian masters such as Saraha, Shavaripa, Tilopa, Naropa and Maitripa. A notable member of this lineage was the nun Shukseb Jetsun Chönyi Zangmo.
The Trophu Kagyu was established by Gyeltsa Rinchen Gön (1118–1195) and Künden Repa (1148–1217). The tradition was developed by their nephew, Thropu Lotsawa, who invited Pandit Shakyasri of Kashmir, Buddhasri and Mitrayogin to Tibet. The most renowned adherent of this lineage was Buton Rinchen Drub (1290–1364) of Zhalu, who was a student of Trophupa Sonam Sengge and Trophu Khenchen Rinchen Senge. Other notable teachers of this tradition include Chegompa Sherab Dorje (1130?-1200).
The Yazang Kagyu founded by Sharawa Kalden Yeshe Sengge (d. 1207). His foremost disciple was Yazang Chöje Chö Mönlam (1169–1233) who in 1206 established the monastery of Yabzang, also known as Nedong Dzong, in Yarlung. The Yazang Kagyu survived as an independent school at least until the 16th century.
The Yelpa Kagyu was established by Druptop Yéshé Tsekpa (b. 1134). He established two monasteries, Shar Yelphuk and Jang Tana.
Masters of Kagyu Lineage
Rechungpa Dorje Drakpa
Writings: White Rock Vajra Fortress
Disciples:Sumtön (Sumpa); Yang-gönpa; Gyalwa Lo; Yeshe lama.
Gampopa
Writings: The Manifold Sayings of Dags po (Dags po'i Bka' 'bum); Jewel Ornament of Liberation; The Precious Rosary of the Supreme Path; Instructions of Mahāmudrā; Tibetan medicine books.
Disciples: Phagmo Drupa Dorje Gyalpo (1110-1170); Düsum Khyenpa (1110-1193); Zhang Yudrakpa Tsöndru Drakpa(1122–1193); Barompa Darma Wangchug (1127-1194).
Düsum Khyenpa
Disciples:Drogön Rechen, Tak-lungpa, founder of the Ta-lung Kagyu, Tsangpa Gyare, founder of the Drukpa Kagyu, and Lama Khadampa Deshek, founder of the Katok Nyingma lineage.
Phagmo Drupa Dorje Gyalpo
Disciples:Drikung Kyobpa Jigten Sumgon (1143-1217); Taklung Thangpa Tashi Pal (1142-1210); Gyal Tsha Rinchen Gon (1118-1195); Lingje Repa Pema Dorje (1128-1188); Marpa Drubthob Sherab Senge (1135-1203); Drubthob Yeshe Tsegpa (1134-1194); Sharawa Kalden Yeshe Senge (d.1207); Gyergom Chenpo Zhonnu Drakpa (1090-1171).
Kagyu Lineage

Sources
• https://kagyuoffice.org/kagyu-lineage/the-golden-rosary/
• https://en.wikipedia.org/wiki/Kagyu
• https://kagyu.org/lineage/
• http://www.bodhipath.org/lineage/
• Rinpoche, Khenpo Konchog Gyaltsen. The Great Kagyu Masters: The Golden Lineage Treasury
Footnotes
1. In Tibetan, Ka means oral teachings, while gyu means lineage.
2. Vajradhara (Skt.; Tib. Dorje Chang) — the 'Vajra Holder', the primordial Buddha, is the formless body whose all permeating qualities, while beyond ordinary conception, are yet inherently at the core of every living being.
3. Nālandā University was the largest and most famous of the ancient Indian monastic universities, and is associated with some of the greatest figures in Mahayana Buddhism. In its glory days, it was home to some ten thousand students who gained admission only after successfully answering a serious of philosophical questions put to them by scholar-gatekeepers. It is located in what is now the state of Bihar, India.
Nālandā was sacked in 1192 by forces under the command of Bakhtiyar Khilji, a Muslim invader. The great library at Nālandā was set on fire; its holdings were so extensive that the library is said to have burned for months. The last abbot of Nālandā, Śākyaśrībhadra, went to Tibet in 1204 and stayed until 1214.
4. 8226; tummo (Sk. caṇḍālī) – the yoga of inner heat (or mystic heat).
• ösel (Sk. prabhasvara) – the yoga of clear light.
• milam (Sk. svapnadarśana) – the yoga of the dream state.
• gyulü (Sk. māyākāyā) – the yoga of the illusory body.
• bardo (Sk. antarābhava) – the yoga of the intermediate state (between death and rebirth).
• phowa (Sk. saṃkrānti) – the yoga of the transference of consciousness.
5. Niguma (b. 10th century) — an Indian yogini who is said to be either the sister or consort of Naropa. She transmitted her six yogas, the Six Yogas of Niguma to Khyungpo Naljor.
YOU MAY ALSO LIKE






